【旅行工具】快速累積ANA、JAL哩程的好用日本訂房網站
用便宜價格訂房的同時累積ANA、JAL日本航空哩程
這次介紹最近發現的好用日本訂房比價網站 4Travel (網址 https://4travel.jp/)
日本是旅行發展相當蓬勃的國家,也是大家很喜歡去的國家之一。
當地有許多自己專屬的訂房網站,例如(樂天、一休、近畿日本等等)。
而這幾個訂房網站上次介紹的GOOGLEMAP訂房就沒有收錄在裡面。
甚至有些日本當地的民宿只與當地的訂房網合作。在常用的AGODA與BOOKING上根本找不到房。
所以要找日本的訂房我都會跟日本當地的訂房比較網站一起比較。
常常可以找到便宜的日本住宿價格。
4Travel當中除了收錄日本當地常用的訂房網也有收錄AGODA與BOOKING,相當的全面。
4Travel的介面也相當的簡單易懂。
國際訂房介面
和一般的訂房比較網站一樣,輸入地點與日期人數就會出現比較後的資訊,這邊以日本國內為例。
輸入完之後就會顯示各飯店的價格,左邊也可以選擇想比較的網站。
此時在紅色框框內就可以看見有一個1200P的字樣。
我們再把滑鼠游標移過去可以看見1200P可以兌換72點的JAL或者60點的ANA哩程。
也可兌換90點的樂天點數。
國內訂房每次的點數是1200,而國際的訂房則有4000點。
除了訂房累積以外也有其他累積點數的方式。
例如預定航班可以獲得3~6000點。
兌換的獎勵除了哩程以外也有AMAZON現金券與其他點數。
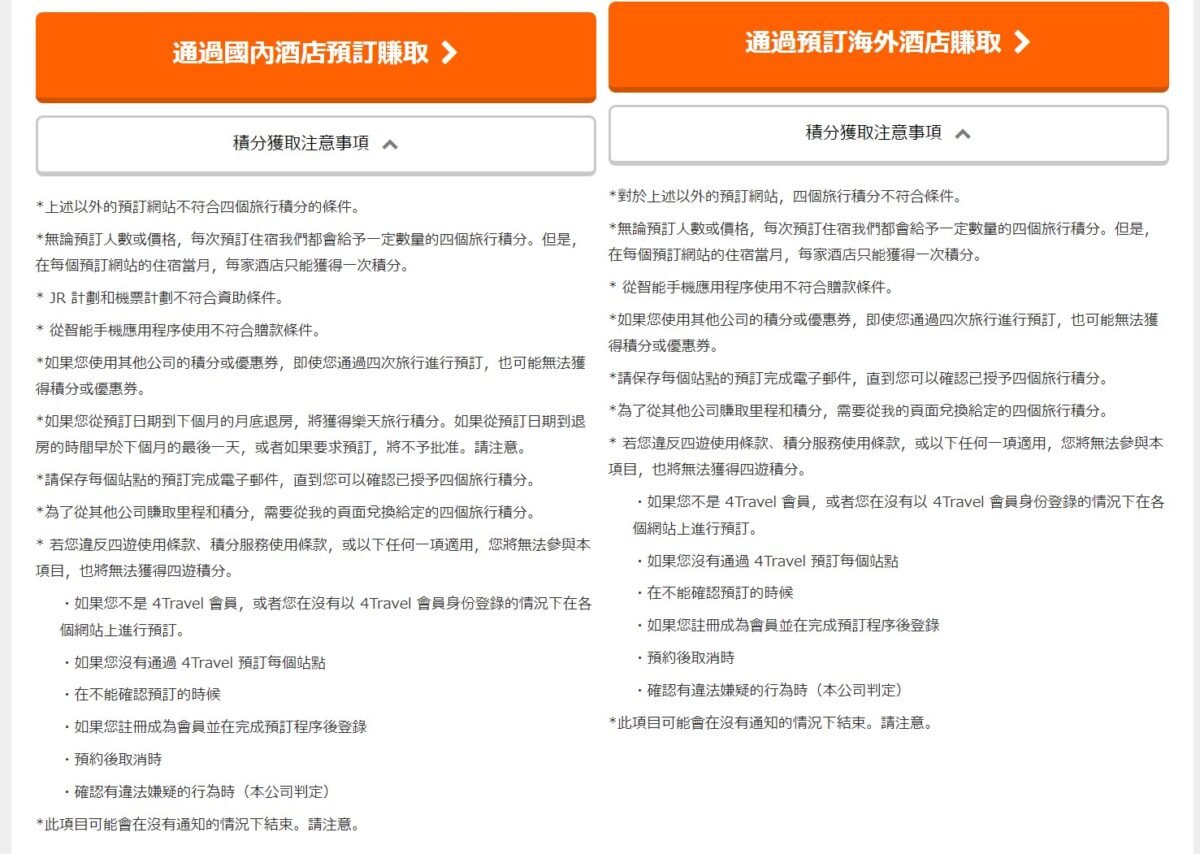
最後訂房所贈送的點數有一些相關規定需要留意一下。
最後整理一下需要留意的點。
一.要註冊成為會員才能累積點數。
二.要透過4Travel的搜尋後利用裡面的連結去訂房才可以累積。
三.每個月同一家預定網站的同一間住宿只能給一次積分。
(不確定同一家住宿但不同網站預定會不會給兩次,可能需要測試)
四.使用其他優惠券有可能會沒辦法獲得積分
五.不是所有的預訂都會有積分,要有顯示的才有
總之要獲得積分最好就是直接從4Travel去搜尋後預定就沒問題了。
感覺規矩很多,但其實執行起來很簡單,而且原本要累積ANA與JAL的哩程就比較困難一點。
從這邊可以比較輕鬆的累積,而且我測試過比較出來的價格其實不會比較貴。
如果有累積ANA與JAL哩程需求,又常常會用到訂房服務的話,不妨考慮看看。










